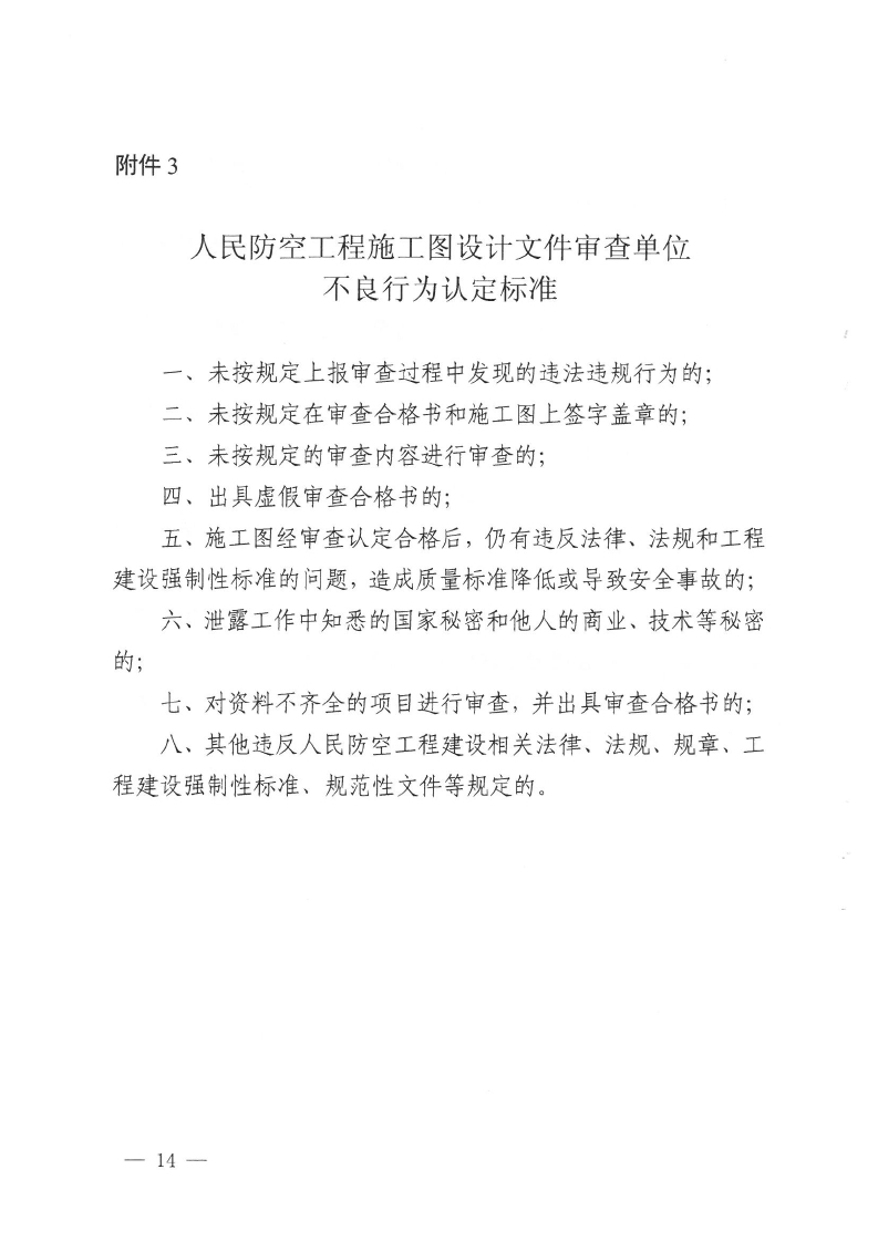
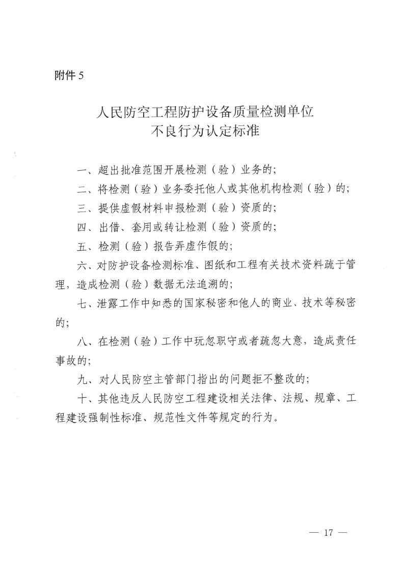
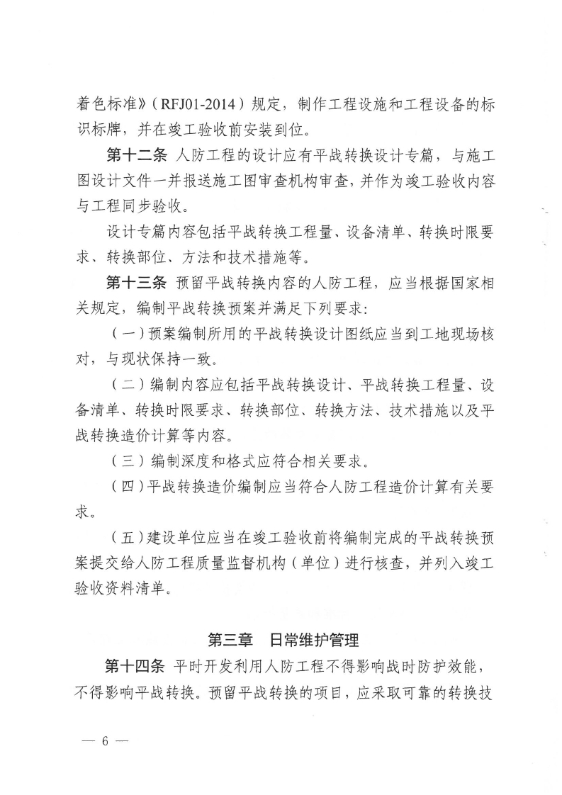
政府信息公开

遂宁市人民防空办公室关于转发《四川省人民防空工程建设管理暂行规定》等3个文件的通知

来源:遂宁市人防办 发布时间:2021-12-02 10:13 浏览次数: 字体: [ ] 收藏 打印
  



















































































































 

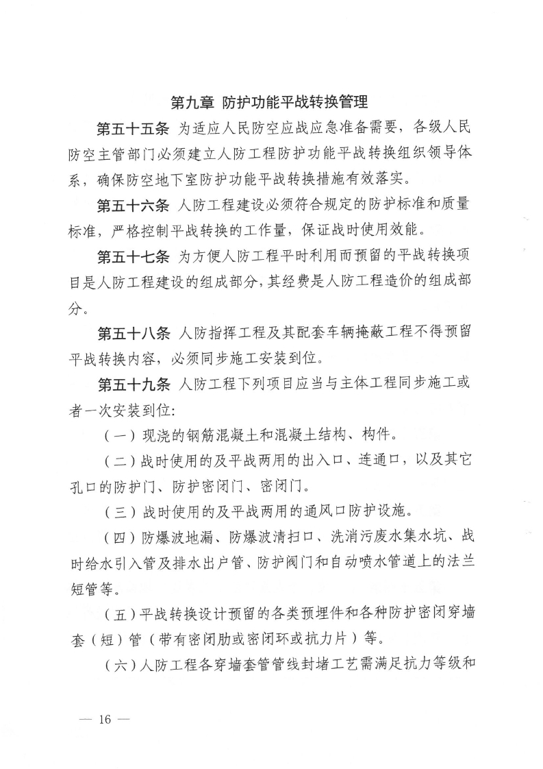
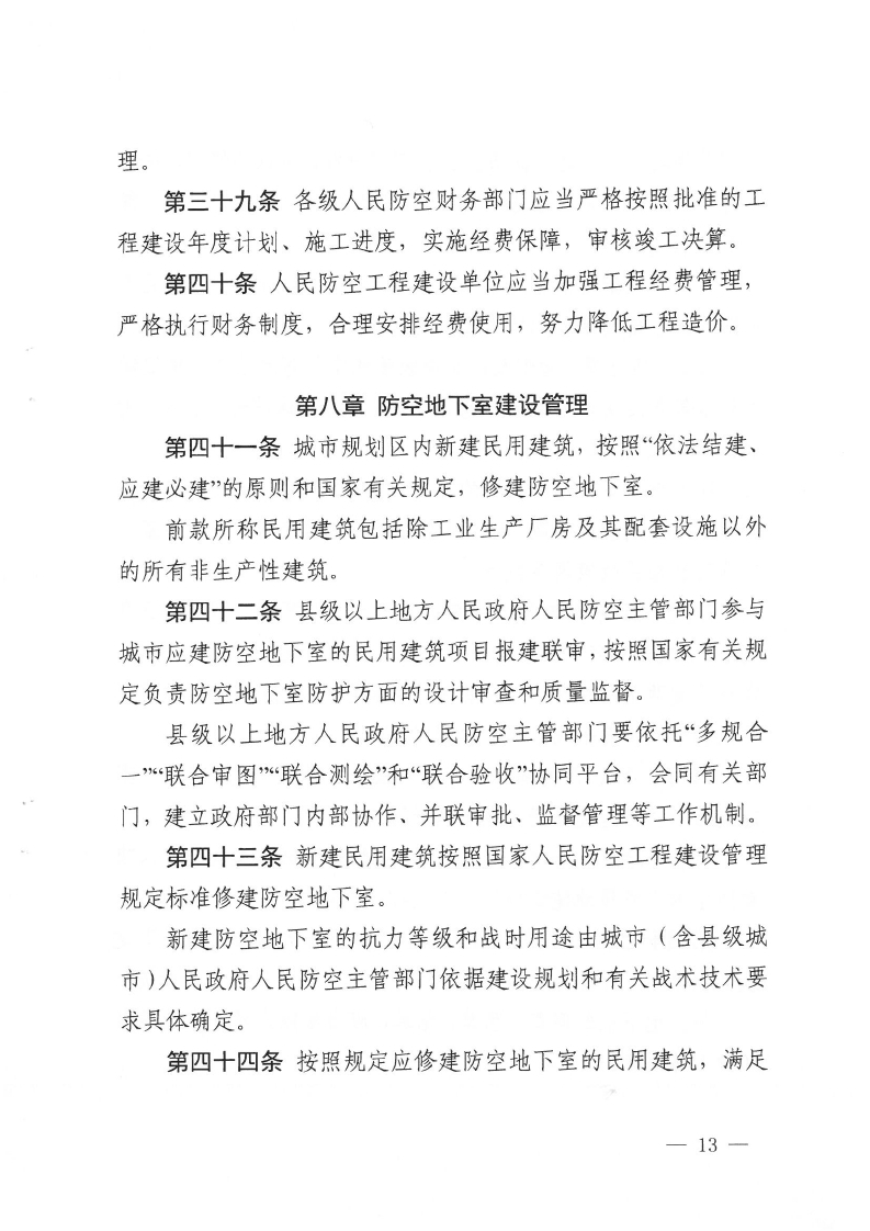
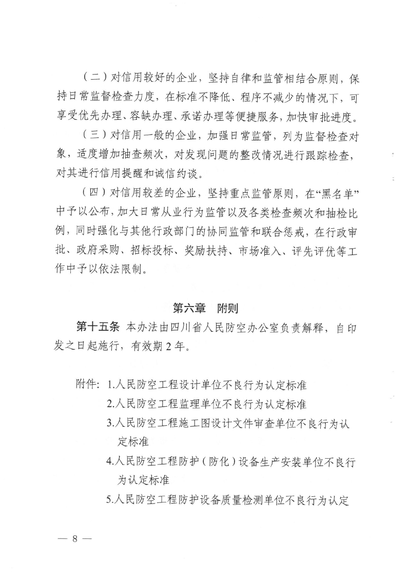
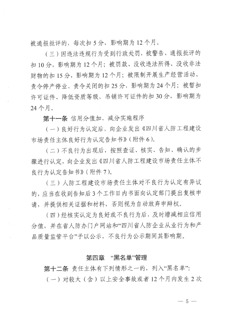
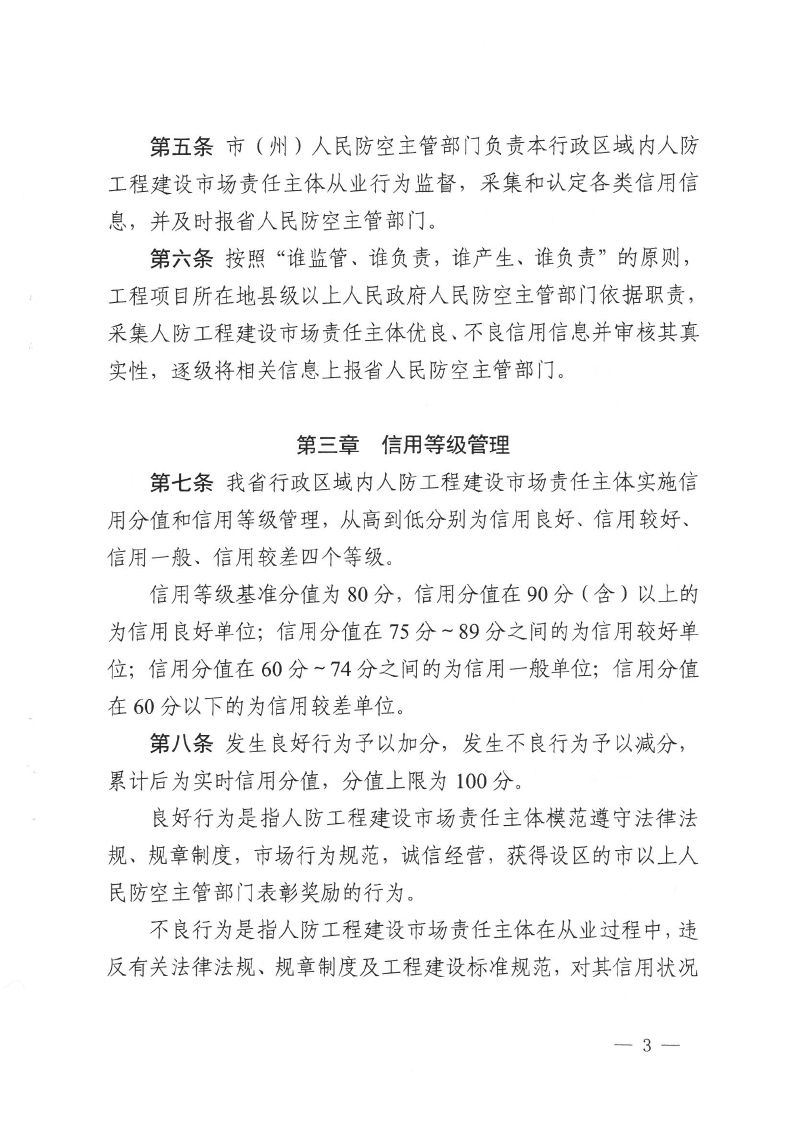
扫一扫在手机打开当前页